电子游戏app官网下载-APP免费下载
招标代理:029-38016888
造价咨询:029-38016888
首 页
关于我们
企业简介
领导致辞
组织结构
业务流程
资质荣誉
联系我们
新闻中心
公司动态
行业要闻
造价信息
外媒聚焦
部门动态
在线视频
政策法规
特别关注
公示公告
招标公告
中标候选人公示
中标结果公示
最高限价通知
更正公告
业绩展示
国润城
华宇御景华城
组织结构
运营发展中心
质量管理中心
结算考核中心
综合管理部
综合管理部
咨询决策中心
市场部
开发部
工程管理部
采购招标部
预算部
审计部
文创策划中心
团队建设
泰和力华学堂
教育培训
团队建设
团队精英
招贤纳士
员工之窗
员工文萃
学习园地
书画摄影
月度明星
光荣榜
企业文化
企业形象标识
企业品牌释义
泰和力华赋
泰和力华铭
泰和力华梦
泰和力华司歌
企业精神
企业使命
企业愿景
企业核心价值观
团队誓词
新闻中心
公司动态
行业要闻
造价信息
外媒聚焦
部门动态
在线视频
政策法规
特别关注
特别关注
当前位置:
网站首页
>
新闻中心
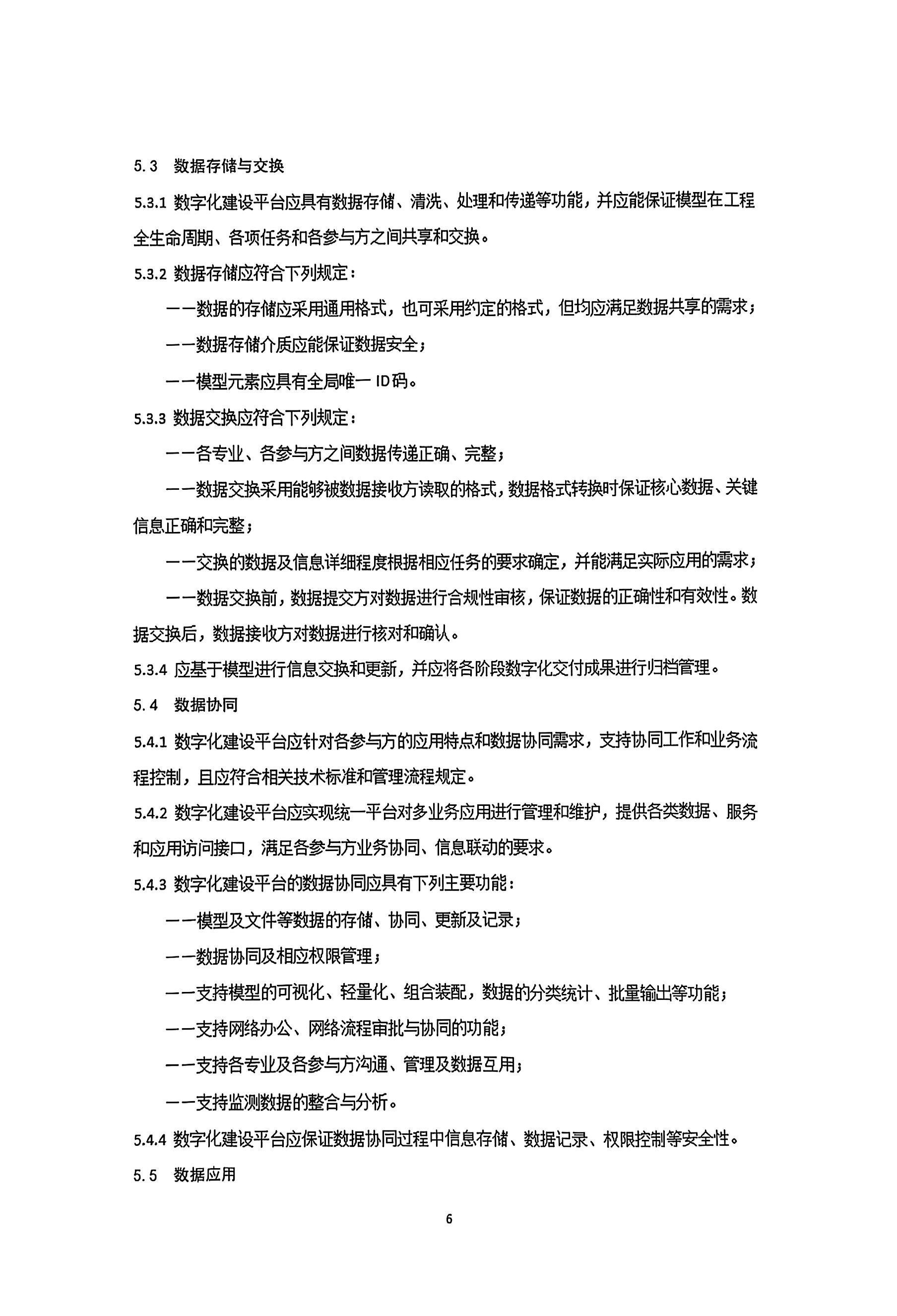
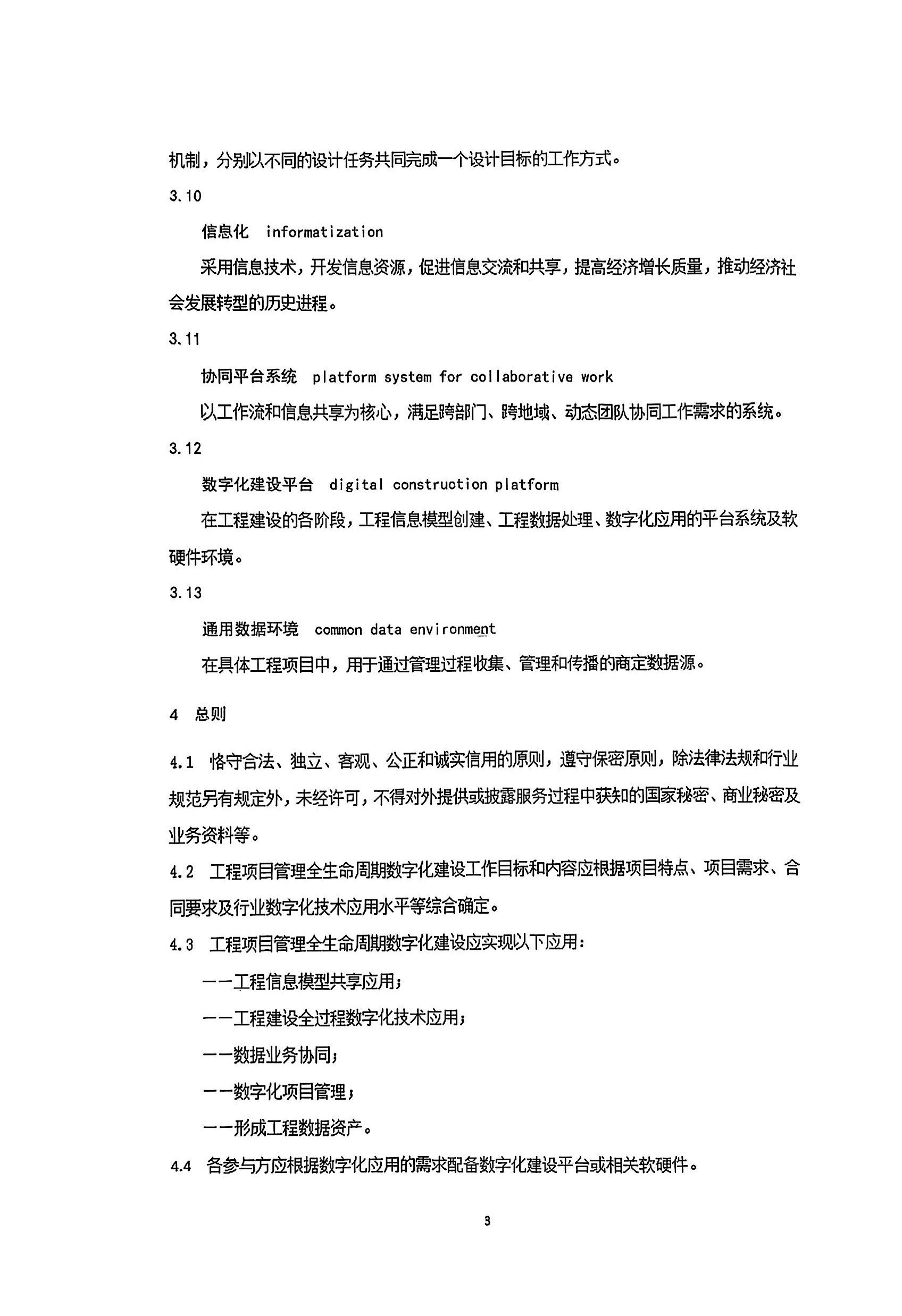
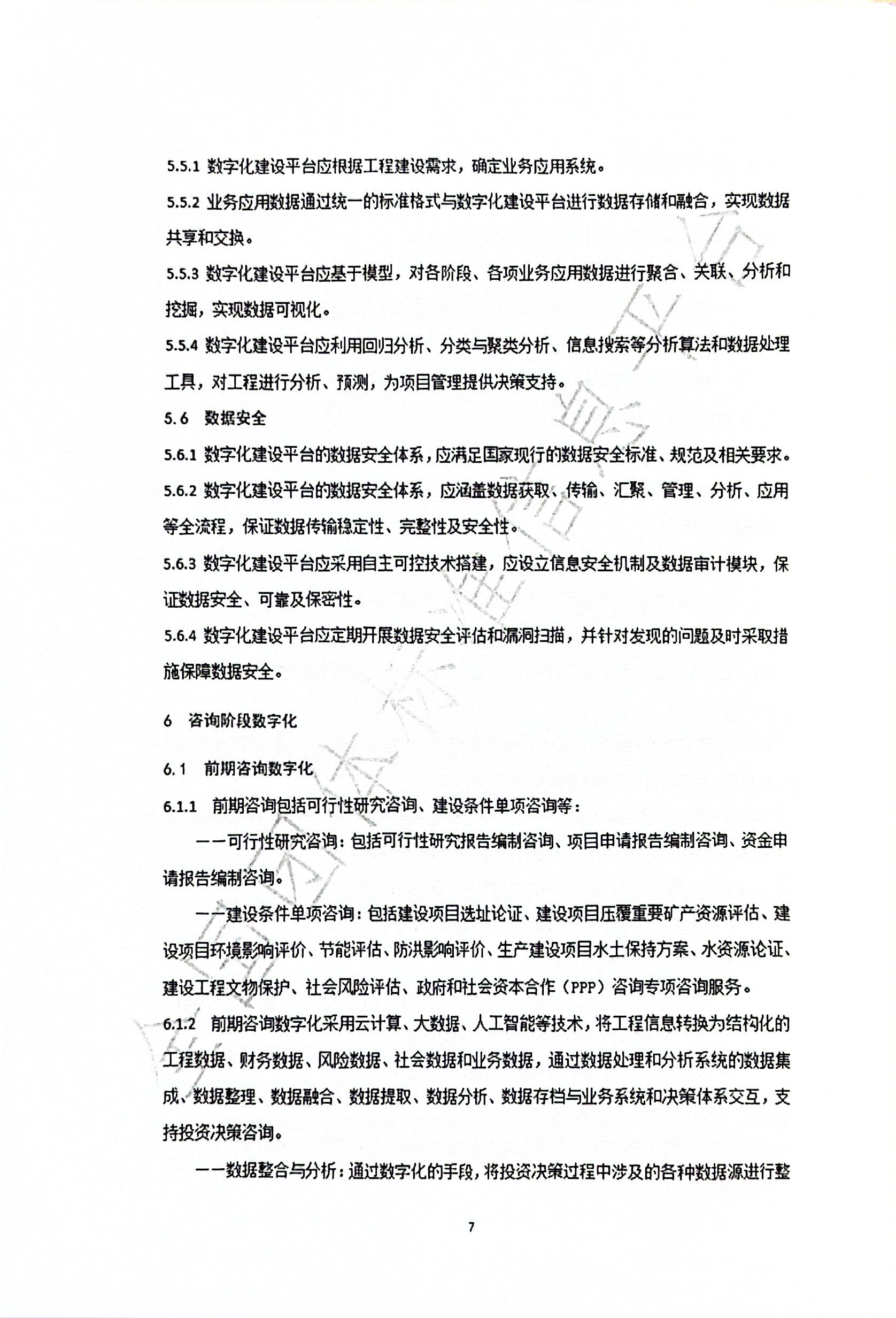
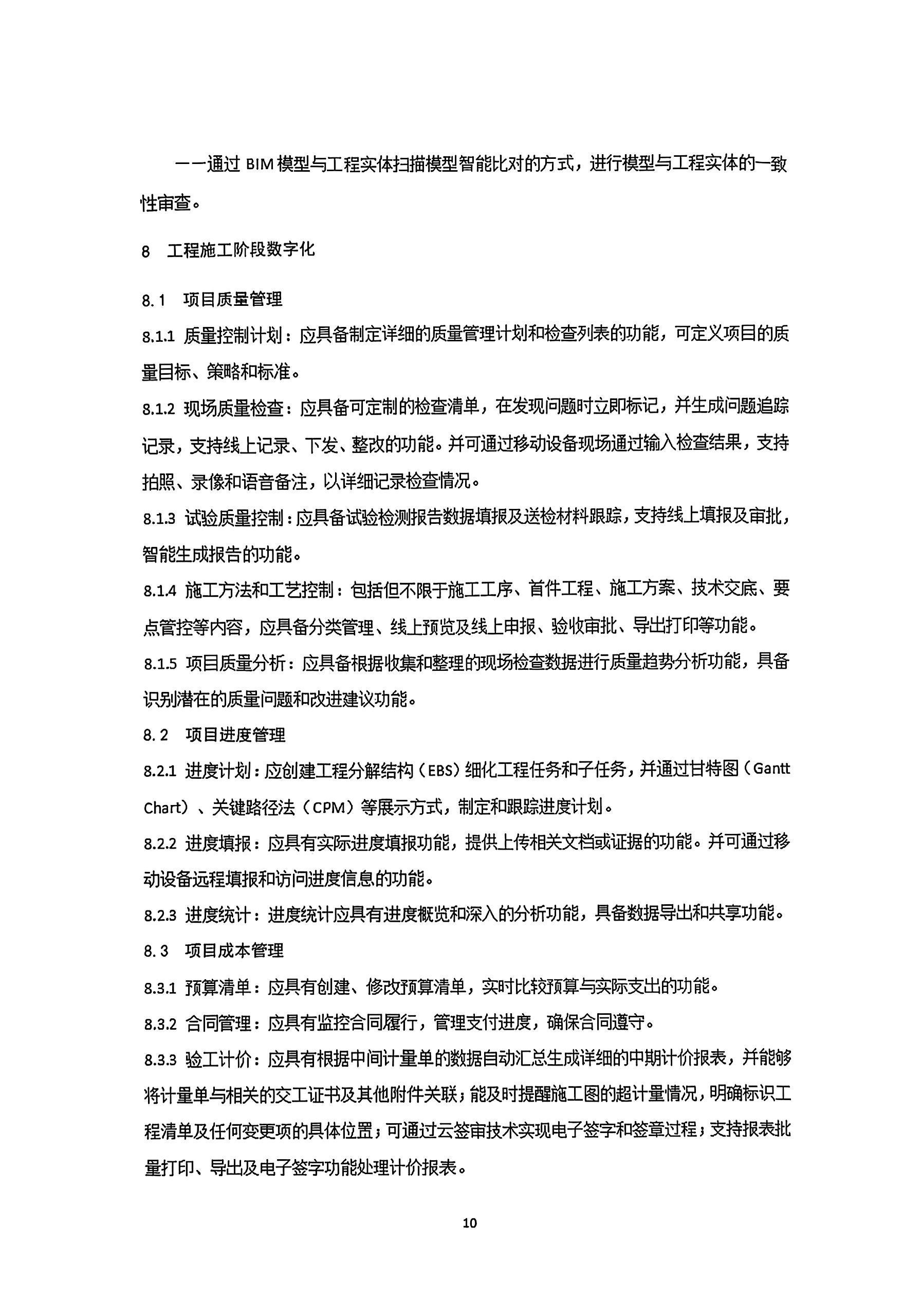
重磅!泰和力华参与起草的工程项目数字化建设标准发布
作者:陕西泰和力华 / 日期:2025-06-06 15:24:26 / 浏览量:884
上一篇:
泰和力华上央视啦
下一篇:
暂无同栏目下的信息